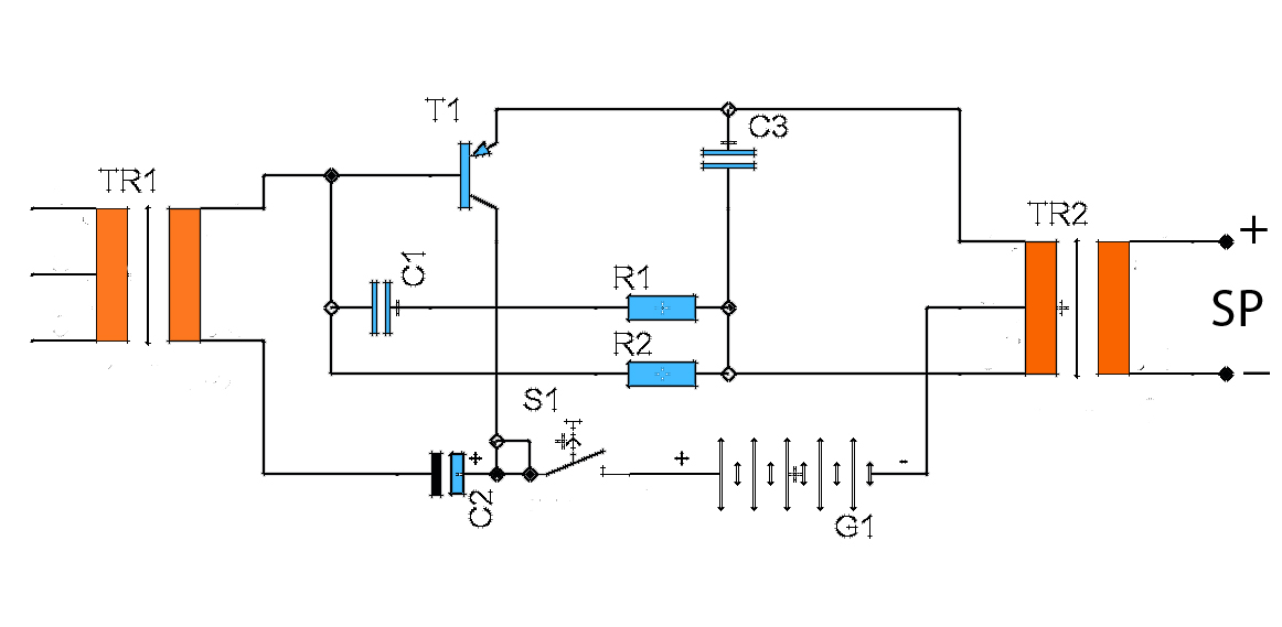
Horn siren use the IT and OT transformer
Part List :Basically siren on a police patrol car and an ambulance use electronic circuit connected to the DC current. When the switch is pressed, the siren sounds immediately come out.
R1 = 47K
R2 = 200R
C1 = 0,02uF
C2 = 50uF 16V
C3 = 0,005uF
T1 = 2SB178 PNP transistor
S1 = Push button switch
G1 = 6-12V battery
TR1 , IT transformer is reversed. used a two-legged.
TR2 , OT output transformer OT240
How to use it is to put the above series into a box. Adjust the size to be more practical. Then insert the cable of a car or motorcycle battery voltage as described above that is 6-12 V battery into the plug. In accordance with their respective poles.Three feet of IT transformer wrapped so as not to stick to the body of the car or motorcycle. Cover with insulation that is resistant to water. Then try if already issued a siren sounds and if so, ready for use.

Comments
Post a Comment