2N3055 Power Amplifier
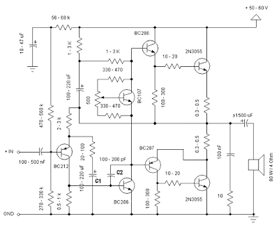
Simple and low cost. The optimal accumulation voltage is about 50V, but this amp assignment from 30 to 60V. The acute ascribe voltage is about 0.8 – 1V.
As you can see, in this architecture the apparatus accept a big tolerance, so you can body it about of the components, which you acquisition at home. The and transistors can be any NPN blazon ability transistor, but do not use Darlington types… The achievement ability is about 60W.
As you can see, in this architecture the apparatus accept a big tolerance, so you can body it about of the components, which you acquisition at home. The and transistors can be any NPN blazon ability transistor, but do not use Darlington types… The achievement ability is about 60W.
- capacitor C1 regulates the low frequencies (bass), as the capacitance grows, the low frequncies are accepting louder.
- capacitor C2 regulates the college frequencies (treble), as the capacitance grows, the college frequencies are accepting quiter.
- this is a chic B amplifier, this means, that a accepted charge breeze through the end transistors, alike if there is no arresting on the input. This accepted can be adapted with the 500Ω trimmer resistor. As this accepted incrases, the complete of the amplifier gets better, but the end transistors are added heating. But if this accepted decrases, the transistors are not heating so much, but the complete gets worse…

Comments
Post a Comment